兩部門關于開展2025紡織服裝“優供給促升級”活動的通知
工業和信息化部辦公廳 商務部辦公廳關于開展2025紡織服裝“優供給促升級”活動的通知
工信廳聯消費函〔2025〕181號
各省、自治區、直轄市及計劃單列市、新疆生產建設兵團工業和信息化、商務主管部門,中國紡織工業聯合會:
為深入貫徹中央經濟工作會議精神,大力提振消費,全方位擴大國內需求,提升紡織服裝供給質量,加快建設現代化紡織服裝產業體系,現組織開展2025紡織服裝“優供給促升級”活動。有關事項通知如下:
一、總體思路及目標
堅持以高質量供給引領需求、創造需求,增加紡織服裝優質供給,深入推動紡織服裝增品種提品質創品牌“三品”行動,以消費升級引領紡織服裝產業升級。加強產業鏈上下游對接,提升協同創新效率,豐富優質產品供給,強化創意設計、金融保險、數字化轉型服務等資源保障,促進產學研貫通,推動科技成果轉化,加快形成紡織行業新質生產力。加強區域間和國家間交流合作,優化國內產業布局,拓展國際市場,促進紡織服裝行業高質量發展。
二、活動安排
(一)加強產業鏈對接。在春季/秋季聯展期間,推動纖維企業、面料企業交流對接,支持纖維新材料應用,促進新產品開發。在行業活動期間,推動生產加工企業、品牌商開展合作,提升品牌競爭力。重點強化棉紡織等行業原料供應保障和品牌建設,促進紡織生物醫用材料與下游企業對接合作。
(二)加強產銷服務對接。在地方和行業主辦活動期間,促進數字化技術服務與企業對接,推動行業數字化轉型升級,逐步培育一批既懂紡織行業又懂數字技術應用的服務商。強化產銷對接和產融合作,組織企業參加“棉紡消費季”“綠色時尚紡織服裝消費季”“外貿優品中華行”等活動,為優質國貨產品提供面向消費市場的展示平臺,推進紡織服裝內外貿一體化,為紡織行業專精特新企業拓展融資渠道。
(三)加強產學研對接。通過行業會議等形式,引導綠色低碳技術市場化應用,推進節能降碳技術改造,提高企業節能減污降碳水平,加強印染行業新產品開發和新技術交流。促進紡織機械行業技術成果轉化,進一步提升紡織行業生產質效。
(四)加強區域合作對接。在各地工業和信息化主管部門主辦活動期間,結合產業發展需求開展各類產業對接活動,持續優化產業布局。推動中西部地區積極承接產業轉移,助力地方特色產業發展;支持東部地區產業加快提質升級,加強區域間產業合作,優化產業布局,培育特色鮮明、競爭力強的優質產品,打造世界級先進制造業集群。
(五)加強國際交流對接。借助國際時裝周等平臺載體,加強設計師和服裝品牌間的國際交流,向全球展示優質的中國制造產品,培育國際經貿合作新增長點。在紡織行業國際會議期間,圍繞貿易、技術、社會責任等主題開展國際交流合作,提升國際資源整合能力。
三、工作要求
(一)加強組織領導。各地工業和信息化、商務主管部門結合本地實際和發展需要,加強工作統籌和溝通協作,組織開展本地區“優供給促升級”等活動,通過相關活動進一步了解行業發展現狀和前沿方向,形成合力統籌推動行業高質量發展。活動主辦單位需將相關活動成效總結于活動結束后一周內報送工業和信息化部(消費品工業司),電子版發送至wutong@miit.gov.cn。
(二)注重工作實效。各主辦單位在開展活動時,要明確目標、壓實責任,嚴格按照中央八項規定及其實施細則精神做好相關工作。各項活動的出發點和落腳點應聚焦在提升行業供給能力、培育消費新增長點。要充分調動高校、科研院所、投融資機構、數字化轉型服務機構等的積極性,匯集各方優質資源,共同推動紡織服裝行業轉型升級。
(三)做好宣傳報道。各單位要重視輿論宣傳工作,整合媒體資源、豐富宣傳形式,綜合運用各類媒體平臺,打造立體生動的傳播方式,對活動進行多渠道、全方位報道,宣傳推廣紡織服裝好品牌、好技術、好產品,營造良好的行業發展環境和市場消費環境。
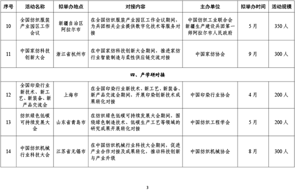
附件:2025紡織服裝“優供給促升級”活動計劃表
工業和信息化部辦公廳
商務部辦公廳
2025年4月29日




|